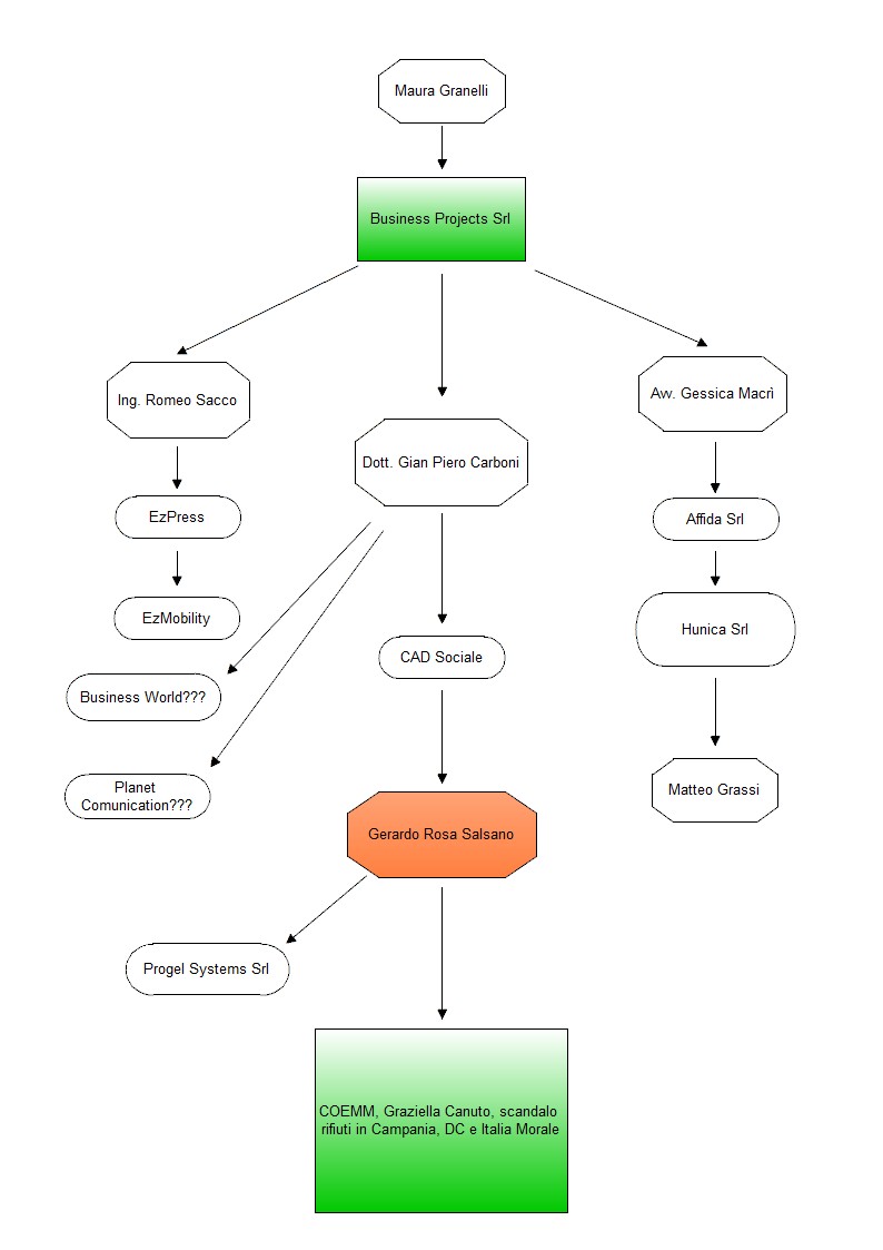
Giorni fa la sig.ra Maura Granelli, ormai nota come Nonna Maura, in una diretta dal suo profilo ha parlato del Super (o Eco) Bonus: consigliando una società, la Business Projects.
“Ci sono aziende che non rispettano del tutto le regole, chiedono anticipi che invece non vanno chiesti. Con questa società, con cui si sono trovate bene le persone a me vicine, non c’è da anticipare nulla. Tra un po’ scadranno i termini, per cui io questo consiglio ve lo dò, poi fate voi”.
Prima di vedere fin dove si arriva partendo da Nonna Maura e la Business Projects, occorre una piccola premessa sul Super Bonus.
Come funziona il SuperBonus.
Si tratta, come molti sapranno e come spiega bene AltroConsumo, di un rimborso totale delle spese sostenute per la ristrutturazione di alloggi ed edifici, se tale ristrutturazione ne aumenta l’efficienza energetica o riduce il rischio sismico.
Il rimborso (ripeto, rimborso), che prevede inoltre un massimale di spesa, avverrà, a seconda dei casi, in 5 o 4 rate annuali: che non vuol dire 5 o 4 in un anno, ma una all’anno per 5 o 4 anni. Dietro ovvia presentazione di fattura.
E qui hai due scelte: o anticipi la spesa, e poi aspetti con religiosa speranza per 4/5 anni, oppure cedi il tuo credito. All’impresa stessa (se ci sta) o ad un intermediatore finanziario.
Non è finita.
Ci vogliono ancora:
- Due certificazioni energetiche, una pre ed un’altra post lavori. Ovviamente: perchè devi prima capire se rientri negli aventi diritto, stabilire anche se riesci a stare nei massimali di spesa, e poi dimostrare di avere raggiunto una classe superiore. E non a caso AltroConsumo consiglia di scegliere, per questa pratica, un tecnico superpartes, cioè non “consigliato” dalle ditte che effettueranno i lavori.
- Un esperto fiscale che faccia le verifiche del caso.
- Un tecnico per l’asseverazione del fine lavori, che trasmetterà il tutto ad ENEA. Fase finale importantissima.
Tutto questo non è coperto dal rimborso: a cominciare dalla prima certificazione (perciò un anticipo c’è, invece, se hai una vecchia casa acquistata da tempo, quando ancora non c’era la certificazione: anche se non lo si può definire propriamente tale). Il rimborso delle spese “a corollario” è previsto solo se il miglioramento riguarda la riduzione del rischio sismico (quindi limitato a zone d’Italia ben precise).
Fatta questa premessa, di cui v’invito a ricordare alcune parole in grassetto, partiamo: con un altro schemino, mi è toccato un’altra volta.
La Business Projects Srl.
La Business Projects “riunisce un mix di differenti professionalità manageriali e tecniche” e si occupa di “Bonus 110%, Start up aziendali, Progetti immobiliari e Finanza agevolata”. Un sacco di roba.
Che però non mi pare avere granchè a che fare con quello per cui era nata.
Si tratta infatti di una società con sede a Cassino, Frosinone, il cui bilancio 2017 dichiara, ad oggi, una perdita di fatturato del 45% rispetto al 2016, e che reca codice Ateco 28.99.99: attività manifatturiere, fabbricazione di macchine (essiccatoi per legno, per la produzione di tegole, per montare lampade, per piste da bowling automatiche…).
Detto questo, risulta assolutamente interessante andare a vedere da chi è composto il Team, della Business Projects.
L’Ing. Romeo Sacco.
Dei tre, ammetto, è quello che mi sta più simpatico. Non fosse altro che per questo video, in cui presenta uno dei suoi vari brevetti: la Seaclette.
Sacco mi è simpatico perchè dà l’impressione di crederci, in quello che fa: anche se forse gonfia un po’ le sue imprese.
Non tanto nel primo profilo Linkedin che ha, e neppure nel secondo, ma quando parla di sè sui siti delle aziende che dirige. Che sono almeno due:
La EzPress, in buona sostanza un’edicola: da cui puoi scaricare, in formato digitale, ciò che trovi in cartaceo al chiosco, pagandolo un po’ meno. E che lui dice essere ormai alla pari dei grandi del settore. Per carità, mi fido, però non l’avevo mai sentita nominare: e la grafica del sito mi pare un po’ troppo basic. Ne è amministratore unico e puoi direttamente scrivergli per esporgli i tuoi problemi.
E la EzMobility (a cui si arriva direttamente da un banner sulla EzPress, di cui è partner), “progetto dedicato allo sviluppo della mobilità sostenibile”.
Che ha una sezione veicoli notevole, un parco auto piuttosto numeroso: creata con un software di OrdaSoft.
Il software si chiama Vehicle Manager, e serve non solo ai singoli noleggiatori, ma anche per creare portali di veicoli: tanti noleggiatori che piazzano lì il loro parco macchine.
Ma, soprattutto, sul sito della EzMobility si trova la lunghissima biografia dell’Ing. Sacco.
In cui, fra le varie cose, afferma di essere “Autore di circa sessanta pubblicazioni presentate a congressi nazionali ed internazionali o a primarie riviste del settore” (su Linkedin dice 50). Ed io, onestamente, ci ho passato tre giorni buoni a cercarle, ste pubblicazioni: tante così non dovrebbe essere difficile, anche se non sono del campo, mi sono detta.
Le ho trovate, alla fine, pure su una rivista prestigiosa: ma solo 4. (EDIT: attendo dall’ing. Sacco che mi indichi dove trovare le altre, questo articolo in questo aspetto potrebbe subire qualche variazione, come da richiesta debitamente accolta).
Poi più sotto l’Ing. Sacco afferma:
“… progetti finanziati o cofinanziati dalla Comunità Europea”.
Beh, almeno per LIFE e MEPI non è andata esattamente così: i progetti sono stati presentati all’Unione Europea, sì. Ma l’Unione Europea non li ha ritenuti degni nè di finanziamento nè di cofinanziamento.
Una cosa comunque è certa: l’ing. Sacco potrebbe, in quanto tale, firmare e mandare all’ENEA il documento di asseverazione finale per il SuperBonus.
L’Avv. Gessica Macrì.
Nata nel 1976 e regolarmente presente sull’Albo del Consiglio Nazionale Forense, per la precisione a Locri, Reggio Calabria.
Però non fa solo l’avvocato.
Risulta essere anche un dipendente e collaboratore attivo della Affida.
La Affida è una finanziaria, nata a dicembre 2019, di proprietà di Stefano Grassi: si occupa di mutui, prestiti, cessioni del quinto. Vanta già rapporti con 25 banche e fa parte del gruppo Hunica, holding di ben 16 società, che ne detiene il controllo e che partecipa al capitale di altre 5 società legate ad Affida: Aggiudicare (aste giudiziarie immobiliari), Zetarent (noleggio di auto), Insieme, Henia (assicurazioni), e Tk-Credigo.
Direi che l‘intermediatore finanziario a cui cedere il credito (oppure a cui chiedere un prestito con cui pagare subito la ditta che esegue i lavori attendendo poi tu il rimborso dallo Stato) c’è.
Gran finale: il “Dott.” Gian Piero Carboni.
Dottore in cosa non so.
Come da visura camerale la BUSINESS-PROJECT-SRL è amministrata da lui (anche se la gamma di attività è ben più ampia della produzione di macchinari). Ed è, a sua volta, di proprietà della Business World Srls, società di “consulenza aziendale ed imprenditoriale”, sempre di Carboni.
Che è un po’ fumoso, detta così: ed anche se lo cerchi sul Linkedin il dott. Carboni non ti chiarisce tanto le idee. Te le chiarisce meglio sullo sconosciuto Xing, il parente povero di Linkedin: dove, oltre a dichiararsi amministratore di 25 società, la Business World non è più una società di consulenza ma edilizia. Costruzioni. Che lavora su appalti e subappalti.
Ti aggiunge pure che è partner con Eon Energia: che per i pannelli solari credo vada benissimo.
Sulla Planet Comunication taccio: mi pare che organizzasse feste di paese dalle parti di Senigallia.
Non è finita.
Il Dott. Carboni è anche il responsabile per il Lazio dei CAD, “Centri di Ascolto e prevenzione del Disagio” (e ce n’è parecchio, a sto punto, se mi è consentita la digressione).
I CAD sono attualmente presieduti da Gerardo Rosa Salsano, il quale è:
- Amministratore e proprietario della Progel Systems: si occupa di controllo qualità e certificazione sanitaria.
- Relatore nei convegni di Italia Morale, movimento per un popolo che “non può perdere la propria identità ed i propri valori”. Poi fallito e di cui alcuni esponenti sono successivamente migrati verso la nuova DC.
La vice presidente dei CAD è stata, fino a qualche tempo fa, la trevigiana Graziella Canuto: che figurava nell’atto costitutivo di COEMM.
E che recentemente è rimasta coinvolta in un’inchiesta giornalistica di Fanpage, che l’ha soprannominata “la dama di mezzo“: inchiesta da cui sono emersi suoi presunti legami con la camorra e lo scandalo rifiuti in Campania. E per maggiori dettagli, su di lei e sui CAD, vi rimando a questo articolo di Paolo Cagnan sul Mattino di Padova. Ed a questa pagina FB che da tempo segue la faccenda e su cui sono riuscita a recuperare l’atto costitutivo di COEMM.
Un’ultima personalissima postilla.
Per chi volesse saperne di più, o magari fosse capitato su questo blog solo in virtù di questo articolo, mi permetto di consigliarne la lettura di altri due: quello in cui da Maura Granelli si arriva a COEMM passando per la DC, e quello in cui dalla DC si arriva allo scandalo rifiuti in Campania. Un circolo virtuoso.
Ho dimenticato un dettaglio. Il 55% della Business Project era, in origine, di proprietà di Salvatore Rainò, medico omeopata piuttosto famoso, come dimostra questa inchiesta di Open. Secondo il quale il virus non provocherebbe alcuna malattia, sarebbe tutta colpa dei salicilati. E che vi augura pace e serenità.
EDIT: in data 09/11/2021 ricevo dall’ing. Sacco, e volentieri pubblico, una lunga precisazione. Non mi sono certo presa la briga di andare a controllare ogni singola pubblicazione che lui mi elenca, ma nutro pochi dubbi in proposito (come detto, io le ho cercate per giorni e giorni sulle maggiori riviste di settore, ma l’ingegnere stesso dice che nel corso del tempo la sua attività di ricerca è diminuita e forse a questo si è dovuta la mia difficoltà nel reperirle). Ciò però che mi preme rilevare è quel che l’ing. Sacco scrive con tanto di punto esclamativo: e cioè che la sua collaborazione con la Business Project è stata estremamente breve, si è conclusa da un pezzo e tuttavia la sua foto ed il suo nome sono ancora lì. Sarebbe ora di ascoltare la sua legittima richiesta, io direi.
“Salve.
Non sono mai stato contrattualizzato da business project, ma ho collaborato per sei mesi con business world.
Ho infatti chiesto la rimozione della mia immagine dal loro sito, tanto più che collaboro con un altro general contractor nel settore del superbonus!.
Le pubblicazioni sono di taglio scientifico, ho collaborato per molti anni con il Prof. Cosmi e con il Prof. D’Alessio, con cui poi ho fondato la Biotronix, mentre con il prof. Forgione ho fondato la Ladygyn srl.
Per quanto riguarda il progetto LIFE “isole di silenzio” ho anche ricevuto un encomio solenne dal ministro pro tempore dell’Ambiente Ritt Bjerregard.
Poi c’è stato il progetto sull’isola di Zannone, basato su boa oceanografica e PALIO, di cui sono stato direttore.
Non capisco che rilevanza abbiano i componenti utilizzati per la realizzazione di un sito (EZ Mobility): oltre quello citato sono stati utilizzati molti altri componenti e moduli non citati.
Fra l’altro ci sarebbe anche EZ CAR Srl, di cui sono amministratore.
Continuo a pubblicare editoriali su EZpress ed a brevettare, per cui le pubblicazioni continuano ad aumentare ogni mese, anche se sto smettendo essendo ormai nell’età pensionabile.
Di seguito le principali pubblicazioni; come si vede l’attività scientifica è andata diminuendo a causa degli impegni di lavoro:
PRINCIPALI PUBBLICAZIONI SCRITTE DA ROMEO SACCO
*0 Angioscope: una nuova metodica non invasiva di indagine vascolare.
Tecnologie biomediche (VII), 1 feb. 1987
*1 Applicazioni della Telematica in Medicina perinatale.
C. Di Giuliomaria, E.V. Cosmi, F. Del Bolgia, G. Bevilacqua, G.C. Di Renzo.
64° Congresso Nazionale della Società Italiana di Ginecologia e Ostetrica.
*2 Relative section evaluation: a mean of completing ultrasound doppler analysis of peripheral arterial vessels.
R. Sacco, C. Di Giuliomaria, T. D’Alessio, L. Di Marzo, V. Sciacca, A. Sterpetti, A. Cavallaro.
Il Policlinico – Sez. Chirurgica Vol. 91 – N.2 Marzo-Aprile 1984.
*3 In aiuto del Doppler.
Annuali Ravasini – 1-30 Dicembre 1983.
*4 Critical Evaluation of signal processing techniques in VW Doppler flowmeters.
R. Sacco, C. Di Giuliomaria, T. D’Alessio, L. Di Marzo, A. Cavallaro.
International symposium “Informatics and Bioengineering in Medicine” – May 9-11, 1983.
*5 An algorithm to improve the signal-to-noise discrimination in Doppler spectrum analyzers.
C. Di Giuliomaria, T. D’Alessio, A. Catazarti, A. Cavallaro.
Ultrasonics International 83, Dalhousie University, Halifax, Canada – July 1983.
*6 Accurancy in the Estimation of Spectral Parameters for Doppler Signals.
R. Sacco, C. Di Giuliomaria, T. D’Alessio, G. Manca, E. Zanette.
Dip. INFOCOM – Università di Roma “La Sapienza”.
*7 Nuova tecnica doppler per lo studio della pulsatilità delle arterie.
R. Sacco, C. Di Giuliomaria, T. D’Alessio, L. Di Marzo, V. Sciacca, A. Sterpetti, S. Cisternino, A. Cavallaro.
XI Congresso della Società di Ricerche in Chirurgia, Ottobre 1983.
*8 Nuova metodica doppler per lo studio della pulsatilità delle arterie.
R. Sacco, C. Di Giuliomaria, T. D’Alessio, L. Di Marzo, V. Sciacca, A. Sterpetti, S. Cisternino, A. Cavallaro.
XI Congresso della Società di Ricerche in Chirurgia, Ottobre 1983.
*9 Confronto tra sistemi di eleaborazione di segnale nei flussimetri Doppler.
C. Di Giuliomaria, T. D’Alessio,
Istituto di Comunicazioni Elettriche, Università di Roma.
*10 Evaluation of Detection Performance of Doppler Flowmeters. R. Sacco, C. Di Giuliomaria, T. D’Alessio, A. Cavallaro.
World Congress on Medical Physics and Biomedical Engineering. 1982.
*11 Flussimetri ad ultrasuoni ad onda continua: principi di fnzionamento e loro applicazioni nello studio non invasivo del sistema arterioso periferico.
. Sacco, C. Di Giuliomaria, T. D’Alessio, A. Cavallaro.
‘Elettrotecnica, Ottobre 1981.
*12 Improvment in ultrasonic doppler signal processing by means of anticollapsing loss adaptive filtering.
. Sacco, C. Di Giuliomaria, T. D’Alessio, A. Cavallaro.
nternational V, Ottobre 1983.
*13 Perspectives of doppler evaluation of blood flow during surgical procedures.
Sacco, C. Di Giuliomaria, T. D’Alessio, A. Cavallaro. , V. Sciacca, A. Alessandrini.
1. Stima di parametri di funzionalità vascolare con flussometri doppler direzionali ad onda continua e prospettive di applicazione intraoperatoria.
R. Sacco, C. Di Giuliomaria, T. D’Alessio, A. Cavallaro. , V. Sciacca, A. Alessandrini.
2. An approach to the diagnosisof peripheral vascular diseases by means of autoregressive modeling of doppler signals.
R. Sacco, C. Di Giuliomaria, T. D’Alessio, A. Cavallaro. F. Lioy.
VII Congresso Brasileiro de Engenharia Biomèdica.
3. New doppler signal processor for arterial relative section evaluation.
R. Sacco, C. Di Giuliomaria, L. Di Marzo, R. D. Schultz, K. Davenport, R.T. Bailey.
Vascular Surgery, Creighton University School of Medicine – Vol.22 – N.1 – Gen./Feb. 1988.
4. Uso intraoperatorio della flussometria Doppler CW. Risultati preliminari.
R. Sacco, C. Di Giuliomaria, T. D’Alessio, A. Cavallaro. , V. Sciacca, A. Alessandrini, M. Garofalo. Università “La Sapienza”.
5. Intraoperative CW doppler control of aortofemoral reconstruction.
R. Sacco, C. Di Giuliomaria, T. D’Alessio, A. Cavallaro. , V. Sciacca, A. Alessandrini, M. Garofalo.
Istituto di Comunicazioni Elettriche dell’Università di Roma.
6. Comparison between systems of flow versus separation in CW doppler flowmeters for the detection of peripheral arterial disease.
R. Sacco, C. Di Giuliomaria, T. D’Alessio, A. Cavallaro. , V. Sciacca.
Ultrasons – 1981.
7. Nuovi sviluppi nella elaboraqzione del segnale doppler.
Aspetti Tecnici.
R. Sacco, C. Di Giuliomaria, T. D’Alessio, C. Rossi, S. Forconi.
6° Congresso Nazionale Società Italiana Patologia Vascolare. Catania – Novembre 1984.
8. Nuovi sviluppi nella elaborazione del segnale doppler.
Prime Osservazioni fisiopatologiche e cliniche.
R. Sacco, C. Di Giuliomaria, C. Rossi, S. Forconi.
6° Congresso Nazionale Società Italiana Patologia Vascolare. Catania – Novembre 1984.
9. Un système pour l’evaluation des performances des appareils doppler.
R. Sacco, C. Di Giuliomaria, T. D’Alessio, E. Zanette, M. Capponi.
Innovation et Technologie en Biologie et Medicine, 1988.
10. Accurancy in the estimation of spectral parameters for doppler signals.
R. Sacco, C. Di Giuliomaria, T. D’Alessio,E. Zanette, C. Manca.
Proceedings MECOMBE ’86: IV Mediterranean Conference on Medical and Biological Engineering, Siviglia, Spagna, Settembre, 1986.
11. An algorithm for the reconstruction of thematic maps for the marine environment.
R. Sacco, C. Di Giuliomaria, T. D’Alessio,P. Zampi.
INFOCOM e CPDM Roma – Biotronix 1989.
12. Real time system for robust spectral parameter estimation in doppler signal analysis.
R. Sacco, C. Di Giuliomaria, T. D’Alessio, M. Capponi, E. Zanette.
Medical & Biological Engineering & Computing. -Gennaio 1990.
13. Real time signal processing for doppler ultrasound current and wave meters on spar buoys.
R. Sacco, C. Di Giuliomaria, T. D’Alessio, S. Paggi, E. Cera, P. Colella.
Presentato al Congresso IEEE “Oceans ’91” – 1991.
14. An ultrasonic doppler system for integrated current and wave measurements on spar buoys.
R. Sacco, C. Di Giuliomaria, T. D’Alessio, S. Paggi, E. Cera, P. Colella.
Presentato al Congresso IEEE “Oceans ’91” – 1991.
15. Revisiting the conceptof directional spectrum and spectral techniques for ondametry measurements.
R. Sacco, C. Di Giuliomaria, T. D’Alessio, S. Paggi,F. Mazzei.
Presentato al Congresso IEEE “Oceans ’91” – 1991.
*14 An automated system for current measurements based on radioranging waveriders.
R. Sacco, C. Di Giuliomaria, T. D’Alessio, S. Paggi, P. Zampi, L. Bellani, A. Davoli.
Presentato al Congresso AEI – 1991.
*15 Trasmissioni dati nelle reti di telerilevamento: un protocollo per la sicurezza del trasferimento dati da boa oceanografica.
R. Sacco, C. Di Giuliomaria, S. Paggi, P. Zampi.
Presentato al Congresso AEI – 1991.
*16 Un sistema per misure correntometriche doppler ad ultrasuoni da boa fissa.
R. Sacco, C. Di Giuliomaria, T. D’Alessio, S. Paggi.
Presentato al Congresso AEI – 1991.
*17 Un sistema di stazioni meteo e oceanografiche su boe fisse nel Tirreno Centrale.
R. Sacco, C. Di Giuliomaria, T. D’Alessio, S. Paggi, L. Bellani, A. Davoli, P. Zampi.
Presentato al Congresso AEI – 1991.
*18 Un sistema di misura automatizzato per rilievo di dati dsa nave oceanografica.
Sacco, C. Di Giuliomaria, T. D’Alessio, P. Zampi.
Presentato al Congresso AEI – 1991.
*19 Un data base per la gestione ed elaborazione di dati marini.
R. Sacco, C. Di Giuliomaria, T. D’Alessio, L. Bellani.
Presentato al Congresso AEI – 1991.
*20 Un sistema automatizzato per correntometria superficiale basato su boe radiolocalizzabili per crociere lagrangiane.
R. Sacco, C. Di Giuliomaria, S. Paggi, L. Bellani, A. Davoli.
Presentato al Congresso AEI – 1991.
*21 Algoritmi di ricostruzione di mappe tematiche per il monitoraggio di inquinamento marino.
R. Sacco, C. Di Giuliomaria, T. D’Alessio, S. Paggi, P. Zampi, A. Davoli.
Presentato al Congresso AEI – 1991.
*22 Trasmissione dati sanitari in ambiente subacqueo-iperbarico mediante telemetria.
R. Sacco, C. Di Giuliomaria, G. Barbolla, S. Paggi, G. Ravagnan.
Presentato al Corso di aggiornamento sul trasporto sanitario aereo ad ala fissa e rotante e corso di aggiornamento in medicina iperbarica – Como – Ospedale di Menaggio – Settembre 1991.
*23 Prospettive di sviluppo della telemedicina: dalle esperienze in Antartide al telemonitoraggio da eliambulanza in real-time.
R. Sacco, C. Di Giuliomaria, G. Barbolla, S. Paggi, G. Ravagnan.
Presentato al Corso di aggiornamento sul trasporto sanitario aereo ad ala fissa e rotante e corso di aggiornamento in medicina iperbarica – Como – Ospedale di Menaggio – Settembre 1991.
*24 Inquinamento Microbiologco marino: risultati e problemi emersi in 3 anni di studio.
C. Di Giuliomaria, E. Annecker, G. Lagravinese, P. Cipriani, T. D’Alessio, M. Monassi.
Tribuna biologica e medica. Anno 2 – Vol. 2 – n.1 – Gennaio 1991. ISSN 1120-4648 – C.N.T.S. LAB. CENTRALE.
*25 Statistical analysis of spatio-temporal proces obtained by oceanogrphic buoys.
R. Sacco, C. Di Giuliomaria, L. Nenci.
Presentato all’International Workshop “Statistics of spatial processes: Theory and Applications” – BARI.
Consiglio Nazionale delle Ricerche Istituto per Ricerche di Matematica Applicata (IRMA) – Giugno 1993.
*26 Optimum postioning of deep-water buoys to provide reliable meteo-marine information.
R. Sacco, C. Di Giuliomaria, L. Nenci, P. Zampi, P. Psani.
Presentato al Congresso IEEE “Oceans” – 1993.
*27 Tecniche di monitoraggio di pazienti in ambiente iperbarico.
R. Sacco, L. Ditri.
Presentata alla Salla Congressuale di Terni 25/03/1994.
*28 L’uso dell’eliambulanza nella evacuazione di personale dalle piattaforme off-shore nel Mar Adriatico.
R. Sacco, G. Banchini, G De Sanctis, F. Kette, E. Medica, R. Moroni, G. P. Ravagnan, M. Viola.
29 – xx. Dal 1995 al 2000 ha partecipato in qualità di relatore come Presidente della Biotronix e della TIM a numerosi congressi di cardiologia, emergenza, telemedicina, di cui però non si possiedono i riferimenti. Fra questi si ricorda il Cardiological Intensive Care del 1999 (venezia 19—21 maggio, gli ultimi congressi del GIEC e della Società di Cardiologia, i congressi sul Triage, le varie manifestazioni nazionali ed internazionali a cui ha partecipato in quegli anni la TIM presentando le apparecchiature sviluppate sotto la propria direzione. Ha partecipato a varie trasmissioni televisive, fra cui quelle della Maratona di Roma con il telemonitoraggio cellulare degli atleti tramite apparecchi da lui concepiti. La collaborazione scientifica con il Prof. Cosmi risale a venti anni or sono ed è comprovata dalla presenza come coauture in tutte le pubblicazioni di Cosmi inerente l’argomento della SIDS, l’ultima delle quali al congresso di medicina materno-fetale del giugno 2004 e dell’ottobre 2005, nel 2014 ha collaborato con il Prof Fabrizio Forgione in due pubblicazioni nel settore della ginecologia e della dermatologia. .
Cordiali saluti
Ing. Romeo Sacco”












